图源:中国科学技术大学
近年来,学硕缩招,专硕兴起。此消彼长的背后,是我国研究生培养结构的逐步调整,以更好适应和发挥在培养应用型人才、服务经济社会发展等方面的重要作用。其实早在几年之前,复旦大学软件学院就已经明确从2021年起软件学院不再招收学术学位硕士生。
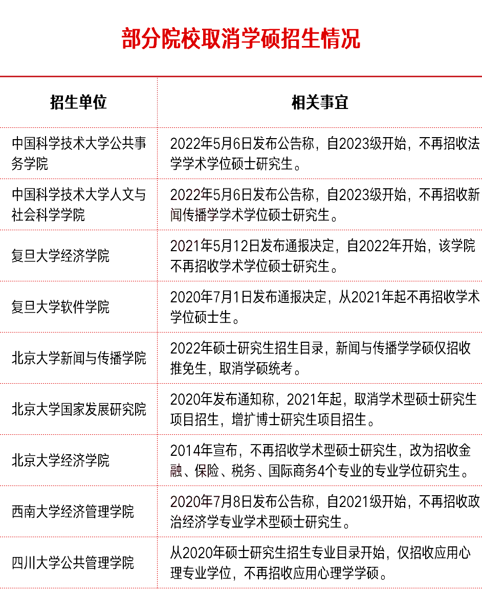
去年复旦大学经济学院官网发布通报称,经党政联席会议讨论决定,自2022年开始,复旦大学经济学院不再招收学术学位硕士研究生。(相关的同学要注意这些消息了~)
除了复旦大学之外,四川大学、福州大学也分别停止了心理学学硕和情报学学术型硕士的招生。
专硕的人数全面超过学硕至今,已经4年了。
我国研究生培养体系很长时间以来都是以学硕作为中心,无论是在培养时间、培养方式,还是在培养目标方面,学硕一直都是“标杆”。由于学硕在培养的过程中以研究为主,不能够很好的与实践相结合,并且研究的方向往往过于冷门,在实践中难以发挥作用,所研究的东西本身并不具有相应的“价值”。所以说,取消学硕招生(尤其是院校)可能是未来的一个趋势,学术研究将主要由博士来做。那么,今后学硕招生名额(尤其是统招名额)将会越来越少,学硕将会越来越难考。
除了学硕的变化近期部分院校专业的全日制研究生也有了改动
去年7月份,北京工商大学商学院也发布了消息:2022年会计专硕拟进行调整,将不再招收全日制统招普通考生。
此外,北京大学应用心理硕士、南京大学的新闻与传播专业、南开大学和华中师范大学的应用心理专硕、哈尔滨工业大学和武汉大学会计专硕、北京科技大学的电子信息(软件工程方向)等同样已不再招收全日制,只招收非全日制硕士研究生。
这些变化很多同学还不知道吧,以这些院校为目标的同学一定要提前了解,多关注院校发布的招简信息,及时的了解变动情况,有利于我们的备考。
安徽新文道考研半年集训营 张老师18326653826


13696773685