23考研报名还在如火如荼的进行中,部分院校更新了报名不合格名单。截止今日已经有近50所院校公布了名单。一起来看看吧。
今日更新:同济大学、大连理工大学、西安交通大学、东华大学、河南师范大学、安徽医科大学、中央财经大学、中国政法大学、北京建筑大学。
(往期更新:广东技术师范大学、华南师范大学、苏州科技大学、北京化工大学、厦门大学、安徽师范大学、齐鲁工业大学、安徽工业大学、皖南医学院、陕西科技大学、陕西中医药大学、北京航空航天大学、北京工业大学、中国传媒大学、哈尔滨工程大学、西安财经大学、华东理工大学、北京语言大学、北京科技大学、北京大学、武汉音乐学院、中国石油大学(北京)、华南农业大学、安徽财经大学。)
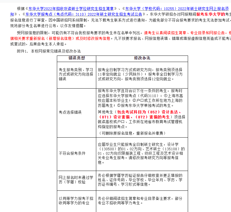
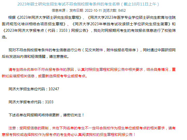
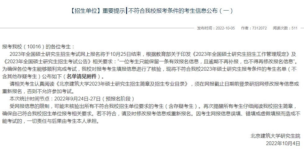
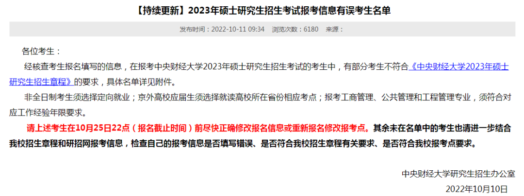
请按照学校提示,对照修改。考生名单: 不符合报考要求人员名单,更新至10月14日: 学校公布2023年硕士研究生招生考试网报初审情况,涉及考生约150余名。需特别注意学校报考条件: 药学院、护理学院所有专业要求考生为全日制本科生;临床药理研究所所有专业要求考生通过大学英语六级考试(或英语六级考试成绩不低于425分)。 凡报名不符合要求的考生如不修改,将不予准考。名单: 在报考中央财经大学2023年硕士研究生招生考试的考生中,有部分考生不符合《中央财经大学2023年硕士研究生招生章程》的要求,涉及172名考生; 非全日制考生须选择定向就业;京外高校应届生须选择就读高校所在省份相应考点;报考工商管理、公共管理和工程管理专业,须符合对应工作经验年限要求。 北京建筑大学公布了不符合我校报考条件的考生信息,本次统计时间节点:2022年9月24日-27日(预报名阶段)。做为报考热门院校,报名的人数自然很多,但是君君一看,这次不合格名单真的太多了,共计1513名考生。(报名的同学快看看有没有你)
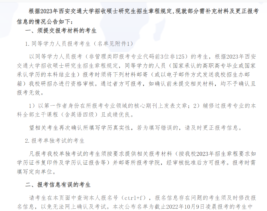
大连理工大学发布2023年全国硕士研究生招生考试网报信息须修改考生名单(截止至10月11日),涉及考生约540名,请报考该校考生对照修改。名单:
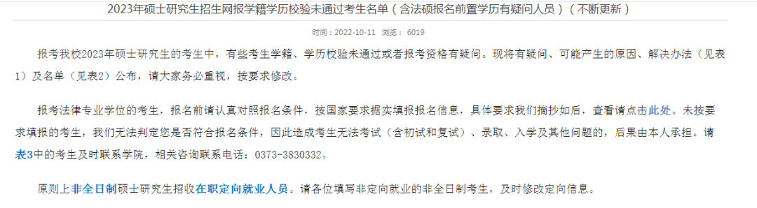
考研热门院校河南师范大学(22考研报名人数近2万),公布2023年硕士研究生招生网报学籍学历校验未通过考生名单(含法硕报名前置学历有疑问人员)(不断更新),涉及考生近800名,核对名单:
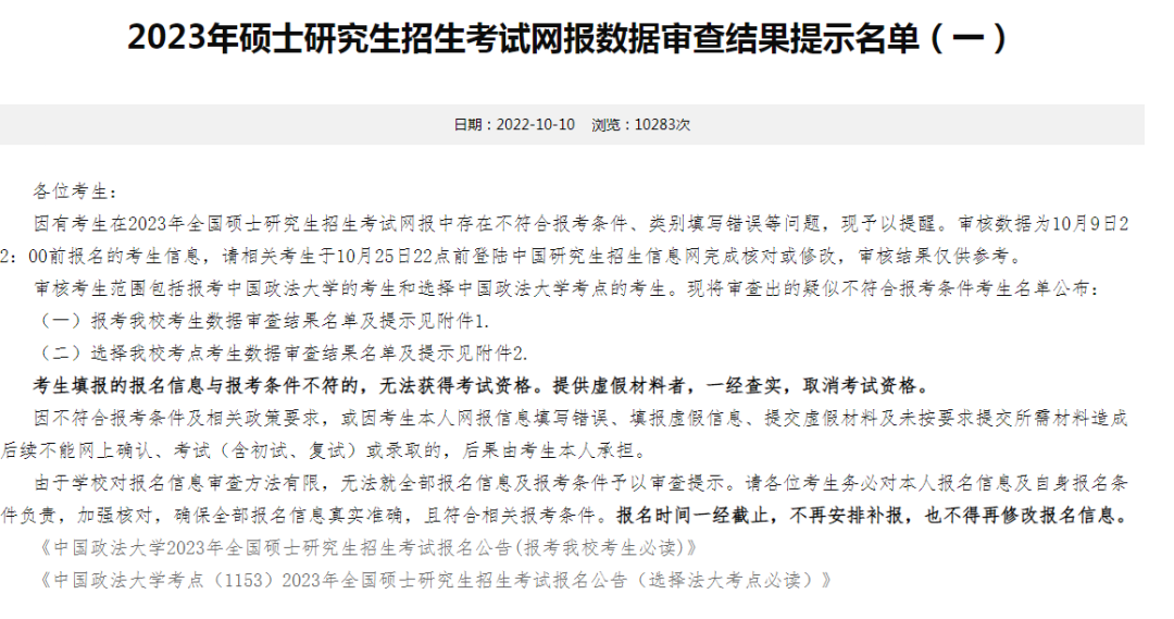
中国政法大学公布2023年硕士研究生招生考试网报数据审查结果提示名单,涉及考生407名。包括网报中存在不符合报考条件、类别填写错误等问题,现予以提醒。
以上就是截止今日君君收集到的信息,欢迎同学们补充分享。

13696773685